当前位置: 首页 > 专题专栏 > 行政执法公示 > 事前公示 > 行政执法行为流程图
 
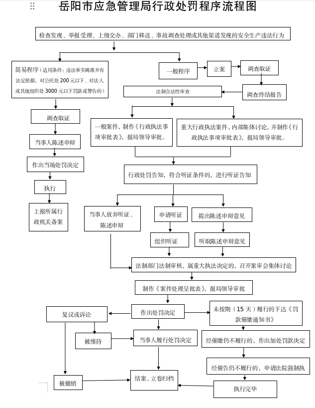
岳阳市应急管理局行政处罚程序流程图
编稿时间: 2026-02-27 17:26 来源: 岳阳市应急管理局
 

 
 
打印本页
关闭窗口